新闻动态

【安全与实验室管理 】高等学校实验室安全检查项目表(2023年)之60条修订内容

2023-04-07

转自武大设备根据《教育部办公厅关于组织开展2023年高等学校实验室安全检查工作的通知》(教科信厅函【2023】8号)要求,2023 年度高校实验室安全检查工作启动啦~

各类实验室需对照《高等学校实验室安全检查项目表(2023 年)》进行自查。对照《高等学校实验室安全检查项目表(2022 年)》,今年的自查自纠工作有哪些新规定?请来这里了解详情


01

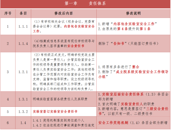
责任体系

 

02


规章制度

 

 

03


教育培训

 

04


安全准入

 

05

 

安全检查

 

06

 

实验场所

 

07

 

安全设施

 

08

 

基础安全

 

09

 

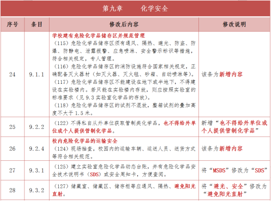
化学安全

 

10

 

生物安全

 

11

 

辐射安全与核材料管制

 

12

 

机电等安全

 

13

 

特种设备与常规冷热设备

 

 

有一个安全小任务:

针对自查中发现的问题建立安全隐患台账,及时整改,做好整改记录,对短期无法整改的问题要制定切实可行的整改方案,明确整改责任人和整改时限。实验室的安全守护者们,大家一起动起来吧~

 

最新推荐

Baidu
taptap点点