近日,国际期刊Advanced Materials(先进材料)在线发表了我校口腔医学院黄翠教授团队在软骨内骨化介导的骨修复研究中的新突破。
论文题为“Spatiotemporally Programming Microenvironment to Recapitulate Endochondral Ossification via Greenhouse-Inspired Bionic Niche”(温室启发的仿生生态位重编程微环境复现软骨内骨化)。点点app口腔医学院为论文第一署名单位和通讯作者单位,口腔医学院刘许正博士为论文第一作者,黄翠教授、宋芳芳副主任医师、杨宏业副教授为论文共同通讯作者。
面对现有口腔临床骨移植体的多重局限,近年来,应用生物活性材料高效诱导内源性骨再生,正日益成为骨组织工程(BTE)领域的一项前沿策略。目前报道的大多数BTE研究,主要通过模拟膜内成骨(IMO)过程来促进骨再生。然而,由于血管生成不足以及氧气和营养物质灌注受限,IMO过程在中央区域常出现无血管性坏死和退行性改变,最终影响修复效果。尤其在面对临界及更大范围的骨缺损时,IMO模式则更显局限。
基于对软骨内骨化(ECO)介导的自然骨愈合过程的深入理解,黄翠教授团队创新性地提出了一种用于促进ECO的仿生生态位。正如温室生态系统能为植物生长提供最优的条件,仿生生态位通过重编程间充质干细胞(MSCs)的再生微环境,实现了对ECO关键阶段的高效复现。值得注意的是,即便在以IMO为主导的大鼠颅骨区域,仿生生态位同样能够启动ECO过程,促进软骨模板的形成,最终实现理想的骨修复效果。综上,本研究为新一代ECO驱动型骨组织工程材料的设计提供了前瞻性思路。

图1 温室启发的仿生生态位重编程微环境复现软骨内骨化

图2 软骨内骨化靶向的MSNs-HNDA纳米递送系统的合成与表征

图3 仿生生态位的制备与表征

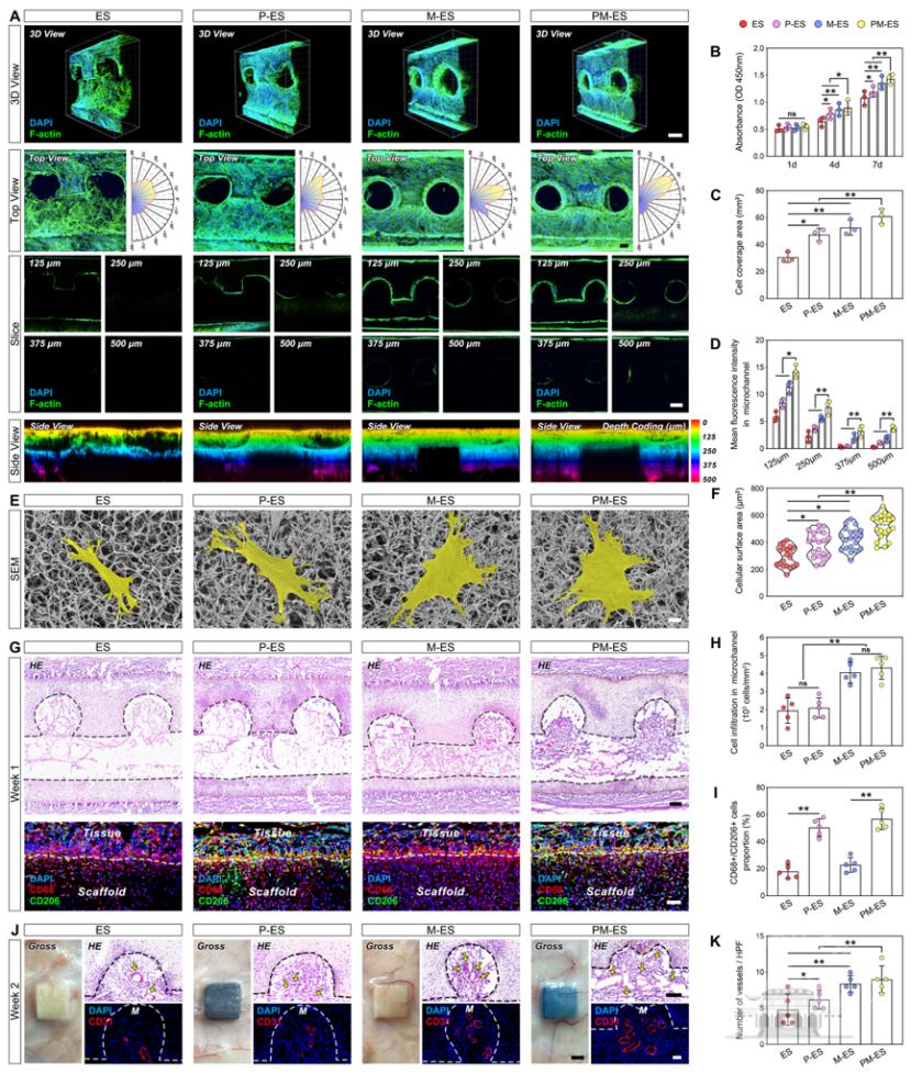
图4 仿生生态位的体外生物相容性和体内细胞反应

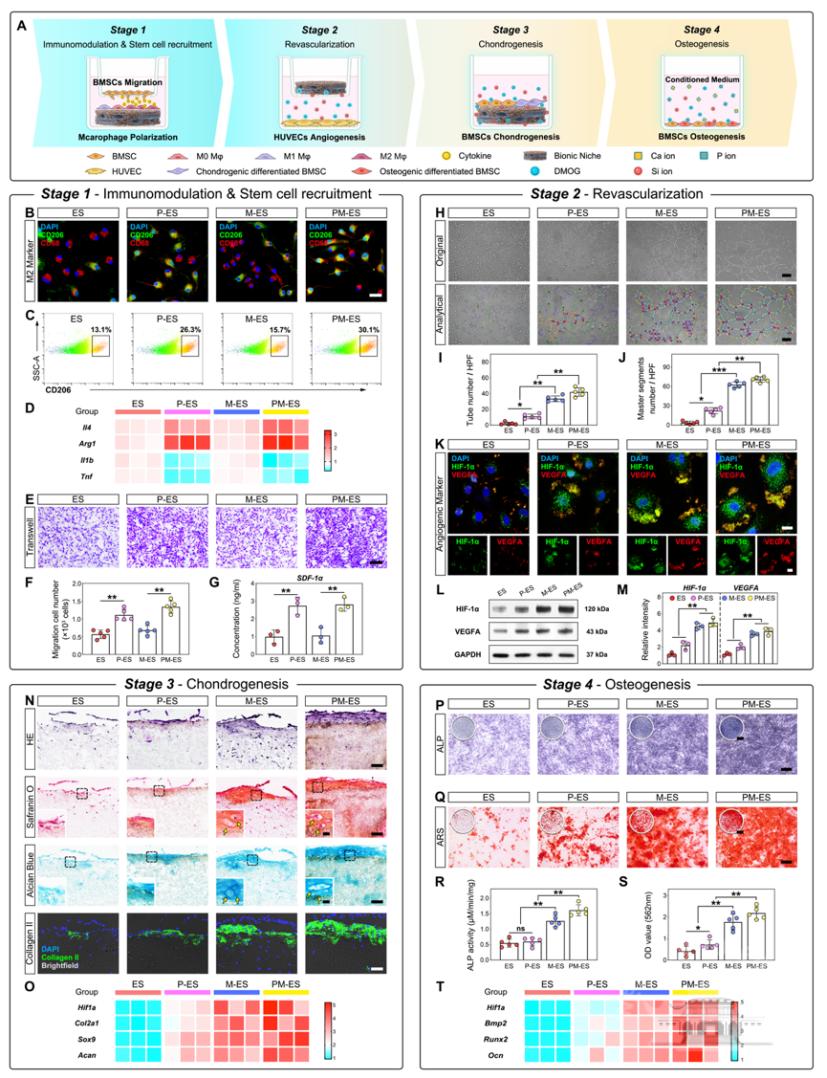
图5 仿生生态位具备复现软骨内骨化的完整生物学功能

图6 仿生生态位促进软骨内骨化驱动的高效骨修复

图7 仿生生态位介导的骨再生的分子机制

图8 仿生生态位促进颅骨缺损中软骨模板的形成
该项研究得到了taptap国际服最新版、医学结构生物学研究中心、口颌系统重建与再生全国重点实验室的支持。该项研究获得了国家自然科学基金、湖北省自然科学基金、中央高校基本科研业务费专项资金的经费支持。
论文链接:https://doi.org/10.1002/adma.202504057